澳门新葡京官网
中文版
|
English
|
澳门新葡京官网 | 2025线上开户直达、真钱百家乐、捕鱼游戏、官方授权
主页
新葡京概况
新葡京简介
学院领导
系室设置
师资力量
师资概况
博士生导师
硕士生导师
其他教师
师资招聘
学科科研
学科建设
科研平台
科研团队(方向)
科研快讯
其他成果
社会服务
人才培养
本科生招生培养
研究生培养
留学生培养
国际交流
国际交流动态
来华留学教育
国际合作平台
海外专家
学生工作
学工团队
学工动态
学子风采
就业信息
党群工作
组织机构
党建动态
统战工作
分工会工作
关工委工作
党史学习教育
主题教育
校友分会
组织机构
分会动态
校友风采
制度建设
学科
科研
教学
人事
党建
学生
安全
学院动态
学院新闻
通知公告
学术活动
当前位置:
主页
>>
学术活动
>> 正文
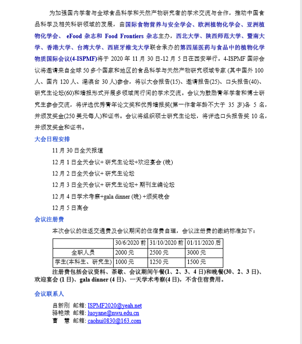
关于“第四届医药与食品中的植物化学物质国际会议 ”的通知
时间:2020-06-01 点击:
Copyright@ 2024-2030 澳门新葡京官网 | 2025线上开户直达、真钱百家乐、捕鱼游戏、官方授权 版权所有